工作原理
活性炭過濾器是利用顆粒活性炭進一步去除機械過濾器出水中的殘存的余氯、有機物、懸浮物的雜質,為后續的反滲透處理提供良好條件。
1、活性炭的過濾原理
活性炭的吸附能力與水溫的高低、水質的好壞等有一定關系。水溫越高,活性炭的吸附能力就越強;若水溫高達30℃以上時,吸附能力達到極限,并有逐漸降低的可能。當水質呈酸性時,活性炭對陰離子物質的吸附能力便相對減弱;當水質呈堿性時,活性炭對陽離子物質的吸附能力減弱。所以,水質的PH不穩定,也會影響到活性炭的吸附能力。
2、活性炭的吸附原理
在其顆粒表面形成一層平衡的表面濃度,再把有機物質雜質吸附到活性炭顆粒內,使用初期的吸附效果很高。但時間一長,活性炭的吸附能力會不同程度地減弱,吸附效果也隨之下降。如果水族箱中水質混濁,水中有機物含量高,活性炭很快就會喪失過濾功能。所以,活性炭應定期清洗或更換。
運行操作說明
1、開機準備
A、檢查過濾器本體及附屬的各種閥門、管路、儀表和各種設備附件是否完好;
B、檢查絮凝劑加藥計量箱中藥液是否充足;計量泵是否完好;
C、檢查原水泵、電氣設備、各種現場儀表及各種附屬設施是否完好;
D、確認各種排放、正洗、反洗等閥門已關閉;
E、過濾器排氣閥門見水后關閉。
2、開機運行
運行工作流程:
排氣—→沖洗—→反洗(二)—→正洗—→制水—→反洗(一)—→排水
注:長時間停運后開車,應從反沖洗(一)工序開始。
A、運行周期
打開過濾器進水閥、排氣閥,待水充滿設備時關閉排 氣閥,打開出水閥。當運行至進出口壓差≥0.05~0.07Mpa 時,運行周期結束,設備需反洗。
B、反沖洗時間
反沖洗的目的在于使濾層活性炭松動,并將濾層截留物和破碎活性炭沖走,從而起到清潔過濾層的作用。反洗時打開反洗排放閥,緩慢開啟反洗進水閥,反沖時間長短和活性炭濾層的截污量及反沖流速有關。一般應以反沖洗排水濁度而定,至排水濁度<3mg/l,且不少于20分鐘,反洗強度可以活性碳為未沖出為標準。
C、正洗時間
打開進水閥、正洗排放閥,時間按正洗至排水污染指數≤4、余氯≤0.1ppm所需時間設定,且不少于30分鐘。


3、試車運行調試階段檢查
上述準備階段的檢查結束后,除要求進行試車外,還必須對下列項目進行檢查。

4、日常運行檢查
經過試車、調試進入正常生產后,操作人員每天要定期巡回檢查設備現場。把巡回檢查的結果如實記錄下來,與運行記錄一起給予總結,作為定期維修的資料。
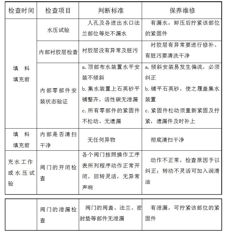
5、定期檢查
正常生產一年以后,設備要進行定期檢查,定期檢查是為了保證第二年一年之內無事故地安全運行。
為了縮短定期檢查的停車時間,在檢查人員和檢修工人人數許可的情況下,盡量與水站其它設備裝置的檢查同時進行。檢查時如發現有異常,一定要及時處理,并給予解決。
